服务热线
咨询报价
官方微信
顶部
联系我们

电话:86-755-29691511

地址:深圳市宝安区兴业路3012号 老兵大厦东座(二)1楼

获取报价 公司名称:*
您的姓名:*
您的手机:*
您的需求:*
您的信息将会被严格保密
首页>世盟动态>资讯详情
欧盟采纳多项RoHS指令铅豁免条款修订草案!
发布时间:2025/10/9

2025年9月8日,欧盟采纳了三项RoHS指令(2011/65/EU)附件Ⅲ中高频使用豁免条款的修订草案,涉及6(a)、6(a)-Ⅰ、6(b)、6(b)-Ⅰ、6(b)-Ⅱ、6(c)、7(a)、7(c)-Ⅰ和7(c)-Ⅱ等有关钢合金、铝合金、铜合金、高温熔融焊料、电气电子元件玻璃陶瓷中铅的豁免条款。

 

关于钢合金、铝合金和铜合金,RoHS指令附录III的6(a), 6(a)-I, 6(b), 6(b)-I, 6(b)-II 和 6(c) 条款被替换为以下内容:

 

关于高熔点焊料,RoHS指令附录III的7(a)豁免条款拟替换为以下内容:

 

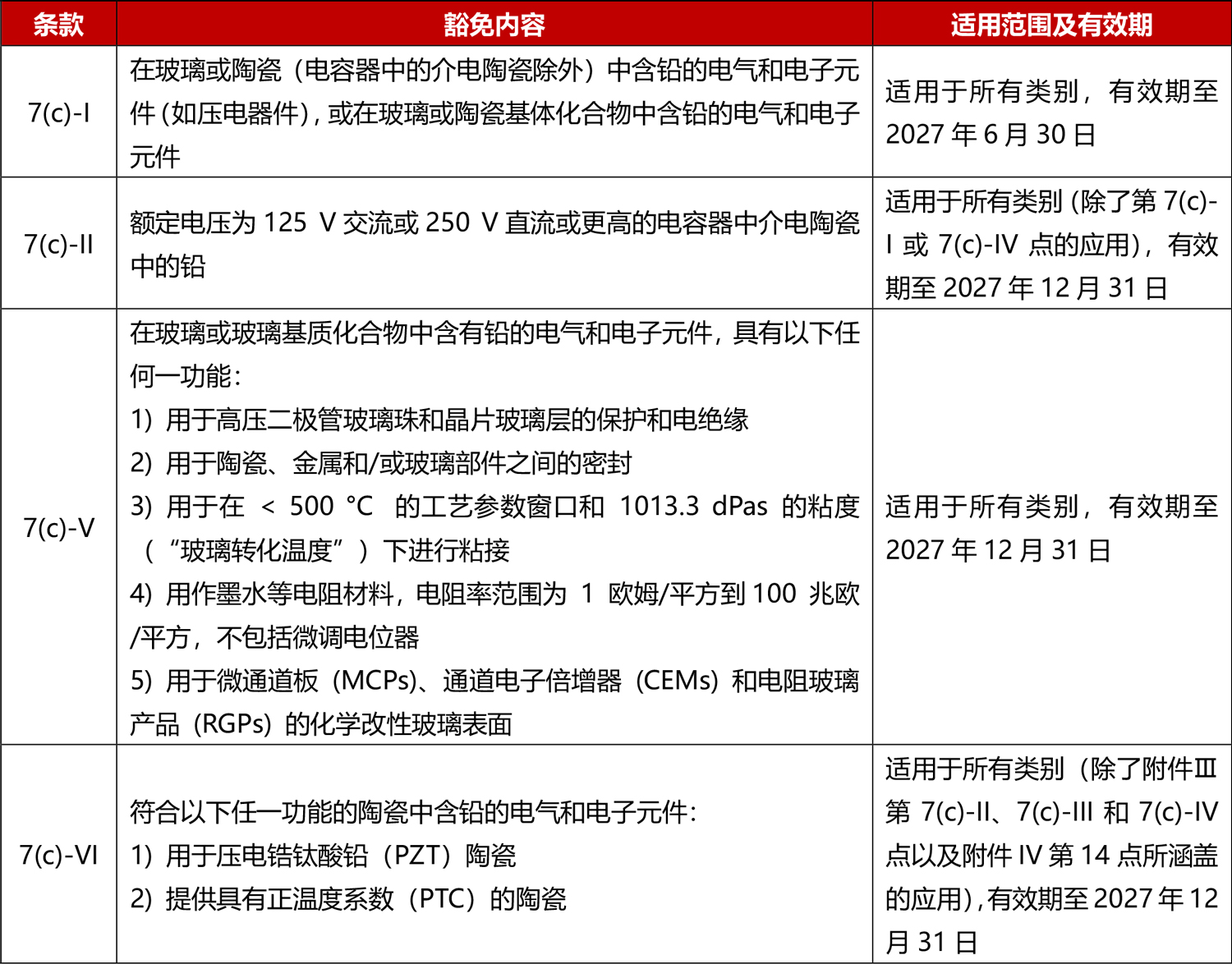
关于玻璃陶瓷电气电子元件,RoHS指令附录III的7(c)-I和7(c)-II豁免条款被替换,并新增7(c)-V和7(c)-VI豁免条款:

 

URL

https://ec.europa.eu/info/law/better-regulation/have-your-say/initiatives/14171-Hazardous-substances-exemption-for-lead-in-glass-or-in-ceramic-of-electrical-and-electronic-components_en

 

https://ec.europa.eu/info/law/better-regulation/have-your-say/initiatives/14172-Hazardous-substances-exemption-for-lead-as-an-alloying-element-in-steel-aluminium-and-copper_en

 

https://ec.europa.eu/info/law/better-regulation/have-your-say/initiatives/14170-Hazardous-substances-exemption-for-lead-in-high-melting-temperature-type-solders_en

 

关于WATC

世盟检测认证(深圳)有限责任公司(简 称 为“WATC”),成立于 2021年,是一家专业的国际第三方检测认证机构。

自成立以来,WATC始终以“专业、权威、高效、精准”的服务理念,致力于为国内外进出口企业提供专业的检测认证服务,助力客户的产品快速进军各国市场。WATC严格按照ISO/IEC17025 的实验室质量管理体系标准进行管理和运行,拥有国际一流的检测设备和专家技术团队,产品服务范围覆盖无线类、信息技术类、家电类、音视频类等,可为广大客户提供专业的摸底、测试、认证一站式服务。